用Docker搭建简易发布系统
背景
今天说的这个东西也是我接触Docker的原因,当初接触Docker不是为了搞什么Docker集群,不是为了将服务器Docker化, 仅仅是为了做一个简单的Python的发布系统
现在有一个Python的项目Roger,非官方的,为了在发布代码流程上做偷懒,所以想把发布流程自动化,自动到什么程度呢: 每次将代码push或者merge到github的master的时候,服务器自动更新代码,运行新代码。
如果不自动化会怎么样? 看段伪代码
开发新代码;
本地测试通过;
if 没有依赖更新:
用fcp或者sfcp命令将代码拷贝到服务器制定目录下;
else:
登陆服务器;
停掉服务(因为更新python代码可能会因为没有依赖报错);
登出服务器;
用fcp或者sfcp命令将代码拷贝到服务器制定目录下;
登陆服务器;
执行 pip instll -r requirments.txt;
运行服务
注意的是,每次有新的功能,都要这样不厌其烦的尽心代码“发布”, 而且是本次测试通过的代码放在服务器上能顺利运行的情况下……
我们把一部分操作自动化之后会是什么样子呢?
func 自动化发布代码函数(){
将代码git clone到tmp目录;
执行pip install -r requirments.txt;
cd 到真正提供服务的代码目录;
git pull
}
开发新代码;
本地测试通过;
推送代码到gitlab;
自动化发布代码函数(); //这一步不需要人为执行,是根据监听gitlab自动执行
这样依赖,基本就实现自动化发布了把~ 虽然很简陋,但是却可以“坚持”下去,不是么?
但是还有问题:如果master代码是错误的呢? 我们是不是把异常代码发布到服务上去了呢? 结果就是服务死掉了
有没有能解决这个问题的办法呢? 答案是:有
虽然同样很low, 但是能解决问题就是好办法~
func 自动化发布代码函数(){
将代码放入临时文件中;
将代码运行在Docker上(访问端口要换一下);
对这个Docker提供的“服务”进行自动化测试;
if 测试成功:
用真正提供服务的端口启动Docker;
else:
将自动化测试的结果以发布日志的形式暴露出来;
}
开发新代码;
本地测试通过;
推送代码到gitlab;
自动化发布代码函数();
这个流程下来,是不是更好一点了呢? 所以,为了实现这个简易的自动化发布流程,我决定学习Docker~~~
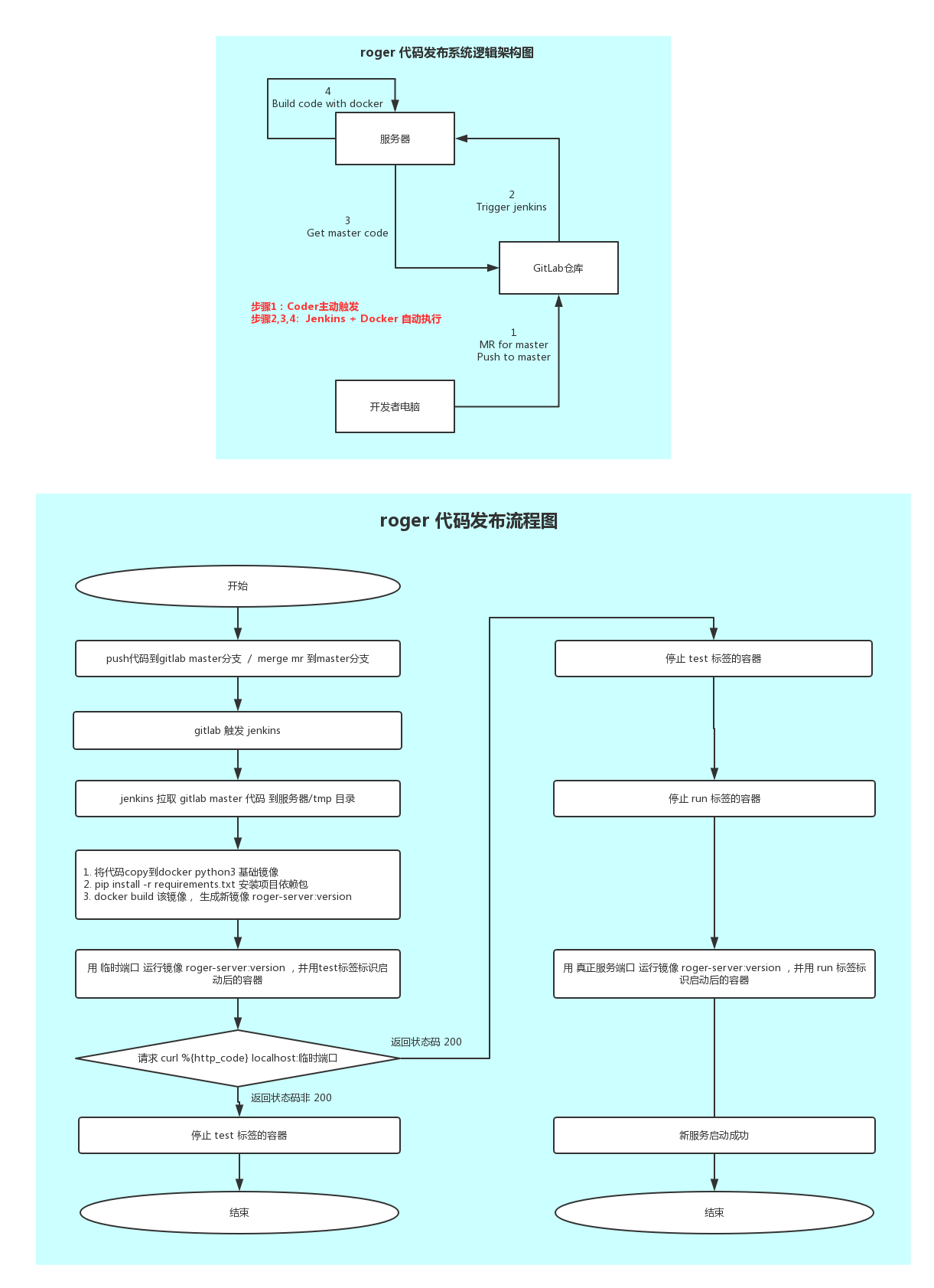
流程图

结合流程图中的流程, 说一下这个东西开发的大致流程:
- 开发者在非Master分支上编写代码
- 编写成功后,测试
- 测试成功后Merge代码到Master
- 触发jekins,拉Master代码,运行start.sh build镜像
- Docker使用非线上端口启动该镜像
- 使用准备好的脚本对改镜像进行测试
- 测试通过后 将线上正在运行的机器停掉, 然后用线上端口启动该镜像
start.sh
这个
#!/bin/bash
PROJECT_DIR=`pwd`
PROJECT_PORT=8888
DOCKER_FILE=${PROJECT_DIR}/Dcokerfile
HOST_FILE=$1
DOCKER_FILE=$2
DOCKER_SERVER_VERSION=`date +%s`
DOCKER_SERVER_TAG=rmb-data/roger-server:${DOCKER_SERVER_VERSION}
DOCKER_RUN_PORT=8888
DOCKER_TEST_PORT=8889
DOCKER_RUN_LABEL=roger-run
DOCKER_TEST_LABEL=roger-test
DOCKER_RUN_NAME=roger-server
DOCKER_TEST_NAME=roger-test-server
echo "HOST_FILE: $HOST_FILE, DOCKER_FILE: $DOCKER_FILE"
function check_cmd_result {
if [ $1 -eq 0 ]; then
echo "[SUCCESS] $2"
else
echo "[ERROR] $2"
exit 1
fi
}
function ping_server_result {
PING_RESULT=`curl -s http://localhost:${DOCKER_TEST_PORT}/job/ping`
echo $PING_RESULT
if [ "$PING_RESULT" = "pong" ]; then
return 0
else
return 1
fi
}
function ping_server_result_with_try {
test_count=1
try_count=100
while [ $test_count -lt $try_count ]
do
sleep 1
echo "ping $test_count times...."
ping_server_result
if [ $? -eq 0 ]; then
echo "[SUCCESS] ping test"
break
else
echo "[ERROR] ping test $test_count times"
fi
test_count=$[ $test_count + 1 ]
done
if [[ $test_count == $try_count ]]; then
return 1
else
return 0
fi
}
function build_server_result_with_try {
now_count=1
max_count=4
while [ $now_count -lt $max_count ]
do
sleep 1
echo "start build docker image ${DOCKER_SERVER_TAG} $now_count times"
docker build --label roger-server -t ${DOCKER_SERVER_TAG} .
if [ $? -eq 0 ]; then
echo "[SUCCESS] build images $now_count times"
break
else
echo "[ERROR] build images $now_count times"
fi
now_count=$[ $now_count + 1 ]
done
if [[ $now_count == $max_count ]]; then
return 1
else
return 0
fi
}
echo "into project dir ${PROJECT_DIR}"
cd $PROJECT_DIR
# try 3 times to build
build_server_result_with_try
check_cmd_result $? "build server images"
echo "list docker images..."
docker images
echo "clear test server container ${DOCKER_TEST_NAME}..."
docker stop $(docker ps -q -f name=${DOCKER_TEST_NAME})
docker rm $(docker ps -a -q -f name=${DOCKER_TEST_NAME})
echo "start run test server ${DOCKER_SERVER_TAG}..."
docker run -d -p ${DOCKER_TEST_PORT}:${PROJECT_PORT} -v ${HOST_FILE}:${DOCKER_FILE} --name ${DOCKER_TEST_NAME} ${DOCKER_SERVER_TAG}
check_cmd_result $? "run test server"
# ping test 100 times, if all fail, error.
echo "start ping server...."
ping_server_result_with_try
check_cmd_result $? "ping test server"
echo "stop and remove test server container ${DOCKER_TEST_NAME}..."
docker stop $(docker ps -q -f name=${DOCKER_TEST_NAME})
docker rm $(docker ps -a -q -f name=${DOCKER_TEST_NAME})
check_cmd_result $? "stop and remove test server container"
echo "stop and remove the old run server container by name=${DOCKER_RUN_NAME}"
docker stop $(docker ps -q -f name=${DOCKER_RUN_NAME})
docker rm $(docker ps -a -q -f name=${DOCKER_RUN_NAME})
docker rmi $(docker images -q -f dangling=true)
echo "start run server by name=${DOCKER_RUN_NAME}..."
docker run -d -p ${DOCKER_RUN_PORT}:${PROJECT_PORT} -v ${HOST_FILE}:${DOCKER_FILE} --name ${DOCKER_RUN_NAME} ${DOCKER_SERVER_TAG}
check_cmd_result $? "run roger-server ..."
echo "pring docker ps"
docker ps
echo "--------------------------------"
echo "---FINISH START ROGER-SERVER---"
echo "--------------------------------"
这里加入了些重试的机制, 比如在 build Dockerfile的时候, 会因为网络原因拉包异常, 所以重试了三次
DockerFile
# 基本镜像 python3.4.5 + ubuntu
FROM daocloud.io/library/python:3.4.5-wheezy
# 拷贝项目文件到容器 /root 目录下
COPY . /root/
# 设置环境变量
ENV PYTHONPATH=/root/
# 设置工作目录
WORKDIR /root/
# 运行命令,安装相关依赖
RUN pwd \
&& ls \
&& pip install -r requirements.txt -i https://pypi.douban.com/simple
# 启动项目
CMD python3 bin/run.py
这里的DockerFile其实很简单, 安装python依赖, Copy代码(DockerFile 是放在代码根目录下的), 设置工作目录, 安装python依赖,
不足
这个只是个简易的发布系统, 仅仅做了代码带线上的发布, 其实中间有很多缺点, 也有很多可以做的地方。。。
- 测试环境
测试环境是必不可少的环境, 因为我们开发和测试是分开的, 开发完之后把代码发布到测试环境, 测试成功之后才能发布上线。
- 分支发布
比如想要把某个分支发布到线上,而不是发布master,这种更灵活的操作性, 要好好考虑考虑
- 容器控制台
一些其他开源软件便可以使用
- 集群发布
这个很重要, 毕竟集群是一个公司必须具备的, 就算两三台机器, 为了可用性, 也要做集群发布, 如果一台一台的发布, 如何 一并发布到线上, 都是需要考虑的。
- 发布状态触达
这个用jekins就够了, 当然也可以包装一下